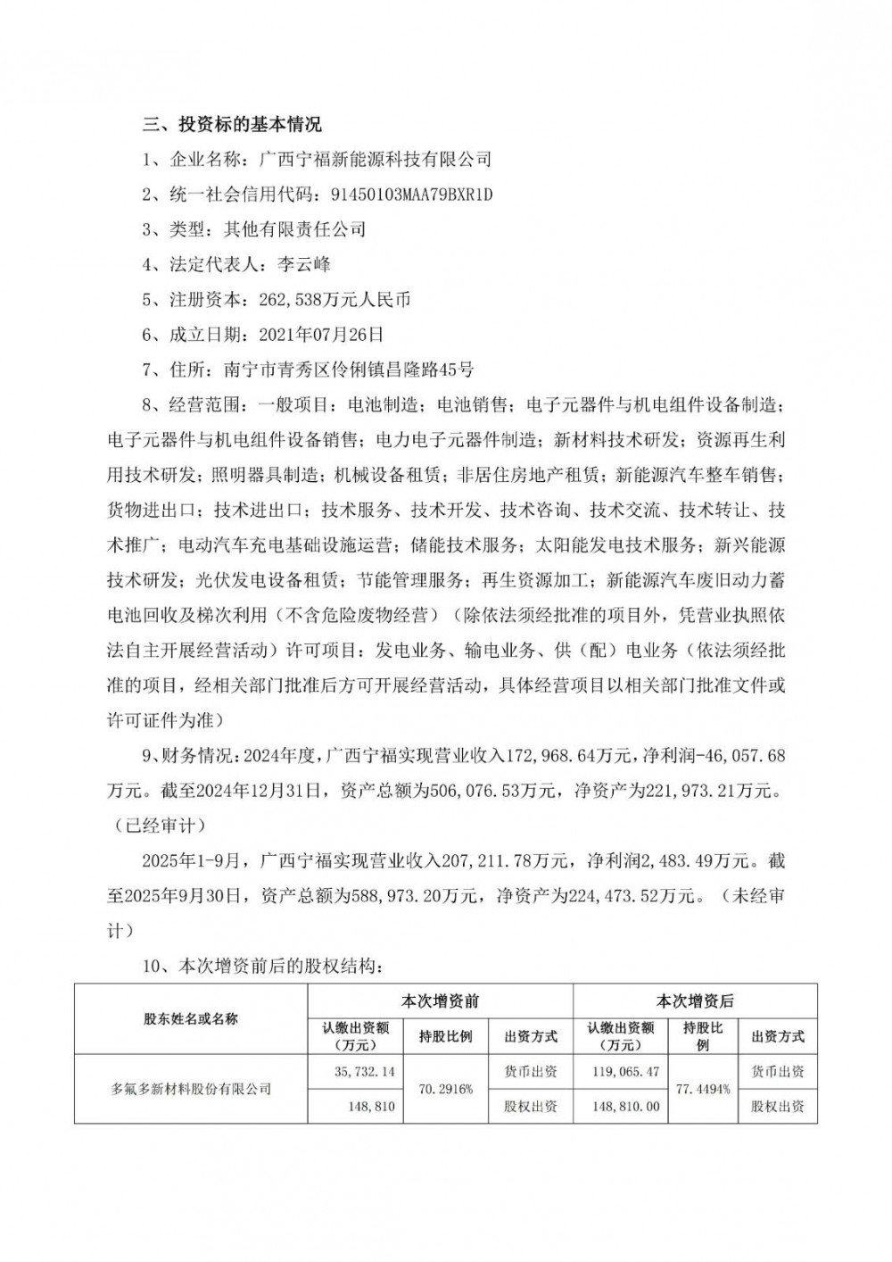
12月11日,多氟多发布公告称,公司召开第七届董事会第三十四次会议,审议通过了《关于拟向控股子公司增资暨关联交易的议案》,同意公司控股子公司广西宁福新能源科技有限公司新增注册资本83,333.33万元,注册资本由262,538万元变更为345,871.33万元。
多氟多表示,公司本次对广西宁福进行增资,发展战略明确清晰,有利于促进新能源电池业务板块健康快速发展。本次增资事宜不会对日常经营现金状况产生不利影响,不影响公司合并报表范围,不会对公司当期损益产生重大影响。
原公告如下:






发布时间:2025-12-12 人气: 来源:
12月11日,多氟多发布公告称,公司召开第七届董事会第三十四次会议,审议通过了《关于拟向控股子公司增资暨关联交易的议案》,同意公司控股子公司广西宁福新能源科技有限公司新增注册资本83,333.33万元,注册资本由262,538万元变更为345,871.33万元。
多氟多表示,公司本次对广西宁福进行增资,发展战略明确清晰,有利于促进新能源电池业务板块健康快速发展。本次增资事宜不会对日常经营现金状况产生不利影响,不影响公司合并报表范围,不会对公司当期损益产生重大影响。
原公告如下:






资讯来源:
免责声明: 本站内容转载自合作媒体、机构或其他网站的信息,转载此文仅出于传递更多信息的目的,但这并不意味着赞同其观点或证实其内容的真实性。本站所有信息仅供参考,不做交易和服务的根据。本站内容如有侵权或其它问题请及时告之,本网将及时修改或删除。凡以任何方式登录本网站或直接、间接使用本网站资料者,视为自愿接受本网站声明的约束。